MP24893DJ-LF-Z
MP24893DJ-LF-Z
SMT扩展库SMT补贴嘉立创PCB免费打样
- 描述
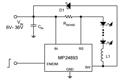
- 是一款采用连续电流模式设计的高效降压转换器,用于在 6V 至 36V 的宽输入电压范围内驱动高亮度 LED。采用滞环控制架构来调节高精度的 LED 电流,该电流通过外部高端电流检测电阻进行测量。此外,该控制方案可实现最佳的电路稳定性和极快的响应时间,无需环路补偿。其 200mV 的低平均反馈电压可降低功耗并提高转换器效率。通过 DIM 引脚同时实现 PWM 和模拟调光。具备欠压锁定、热过载保护功能,以防止在输出过载时受损。提供 TSOT23-5 和 QFN6 封装。
- 品牌名称
- MPS(芯源)
- 商品型号
- MP24893DJ-LF-Z
- 商品编号
- C85285
- 商品封装
- TSOT-23-5
- 包装方式
- 编带
- 商品毛重
- 0.055克(g)
商品参数
| 属性 | 参数值 | |
|---|---|---|
| 商品目录 | LED驱动 | |
| 类型 | DC-DC | |
| 工作电压(DC) | 6V~36V | |
| 开关频率 | - | |
| 通道数 | 1 | |
| 输出电流 | 1A |
| 属性 | 参数值 | |
|---|---|---|
| 调光 | 模拟;PWM | |
| 特性 | 过温保护(OTP);欠压保护(UVP) | |
| 拓扑结构 | 降压 | |
| 工作温度 | -40℃~+125℃ | |
| 开关管(内置/外置) | 内置 |
? 内置 36V MOSFET
? 6- 36V 宽电压输入
? 1A 输出电流
? 高转换效率(>90%)
? PWM/模拟调光
? 1000:1 PWM 调光分辨率
? 内置UVLO(欠压锁定), 过热保护
? 6- 36V 宽电压输入
? 1A 输出电流
? 高转换效率(>90%)
? PWM/模拟调光
? 1000:1 PWM 调光分辨率
? 内置UVLO(欠压锁定), 过热保护
? TSOT23-5小封装

优惠活动
购买数量
(3000个/圆盘,最小起订量 1 个)个
起订量:1 个3000个/圆盘
总价金额:
¥ 0.00近期成交1单
