您好,请
登录
免费注册
我的工作台
手机立创
消息(
0
)
我的订单
购物车(
0
)
联系客服
帮助中心
供应商合作
嘉立创产业服务群
嘉立创PCB
嘉立创FPC
嘉立创SMT
嘉立创FA
嘉立创EDA
嘉立创社区
机电工坊
全部商品
搜索
华邦热销
线束定制
FT2232HL
NCD0805R1
KF128-5.08-2P
ICM-45686
折扣
新人1分购
上传BOM
购物车
0
商品分类
领券中心
备货找料
立推专区
爆款推荐
合作库存
PLUS会员
BOM配单
PCB/FPC/SMT
工业品
面板定制
全部商品
搜索
上传BOM
购物车
0
首页
模拟类验证板
LCYZB-170-V1
引脚图
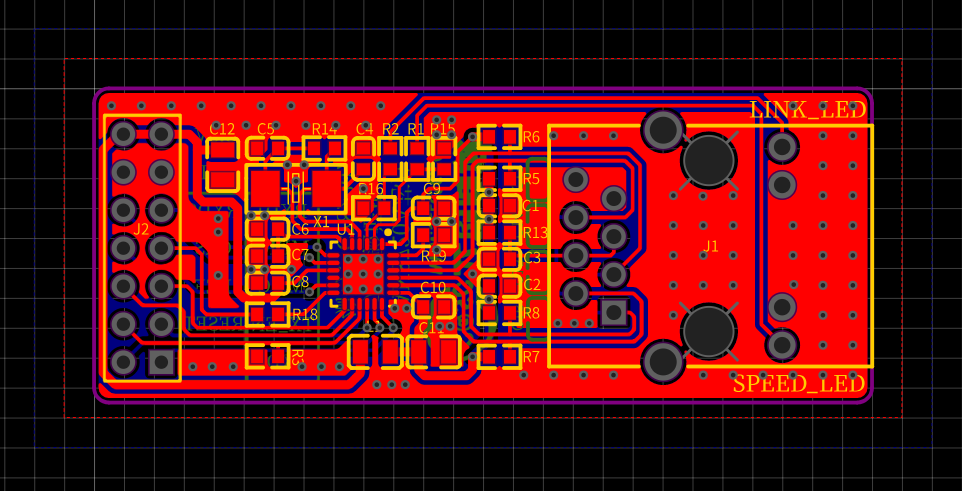
此图展示了型号为 LCYZB-170-V1 的引脚布局
焊盘图
此图展示了型号为 LCYZB-170-V1 的焊盘布局
温馨提醒:图片仅供参考,商品以实物为准
收藏
对比
LCYZB-170-V1
LAN8720A芯片方案验证板
描述
PCB空板
品牌名称
LC(立创)
商品型号
LCYZB-170-V1
商品编号
C782307
包装方式
-
商品毛重
29.962克(g)
立创商城设计参考
LAN8720A芯片方案验证板
商品参数
资料纠错
参数完善中
相似推荐
其他推荐
LCYZB-169-V1
LCYZB-168-V1
NT5AD256M16D4-HR
HYRM59300m50FT
CA45-A-16V-0.47uF-K
CA45-A-16V-6.8uF-K
CA45-A-16V-22uF-K
CA45-B-20V-10uF-K
CA45-B-25V-3.3uF-K
CA45-B-6.3V-47uF-K
LT1117CST-3.3#TRPBF
SGB091
8-2R600L
8-2R1000L
P0080SB
SMAJ15A
SMAJ15CA
SMAJ16CA
SMAJ18A
SMAJ18CA
SMAJ36CA
SMAJ58CA
SMBJ5.0A
本网站需要JavaScript才能正常运行。请在浏览器设置中启用JavaScript。